- 欢迎来到天津自考网!本站为考生提供天津自考信息服务,网站信息供学习交流使用,非官方网站,官方信息以天津教育考试院www.zhaokao.net为准。 自考学习中心
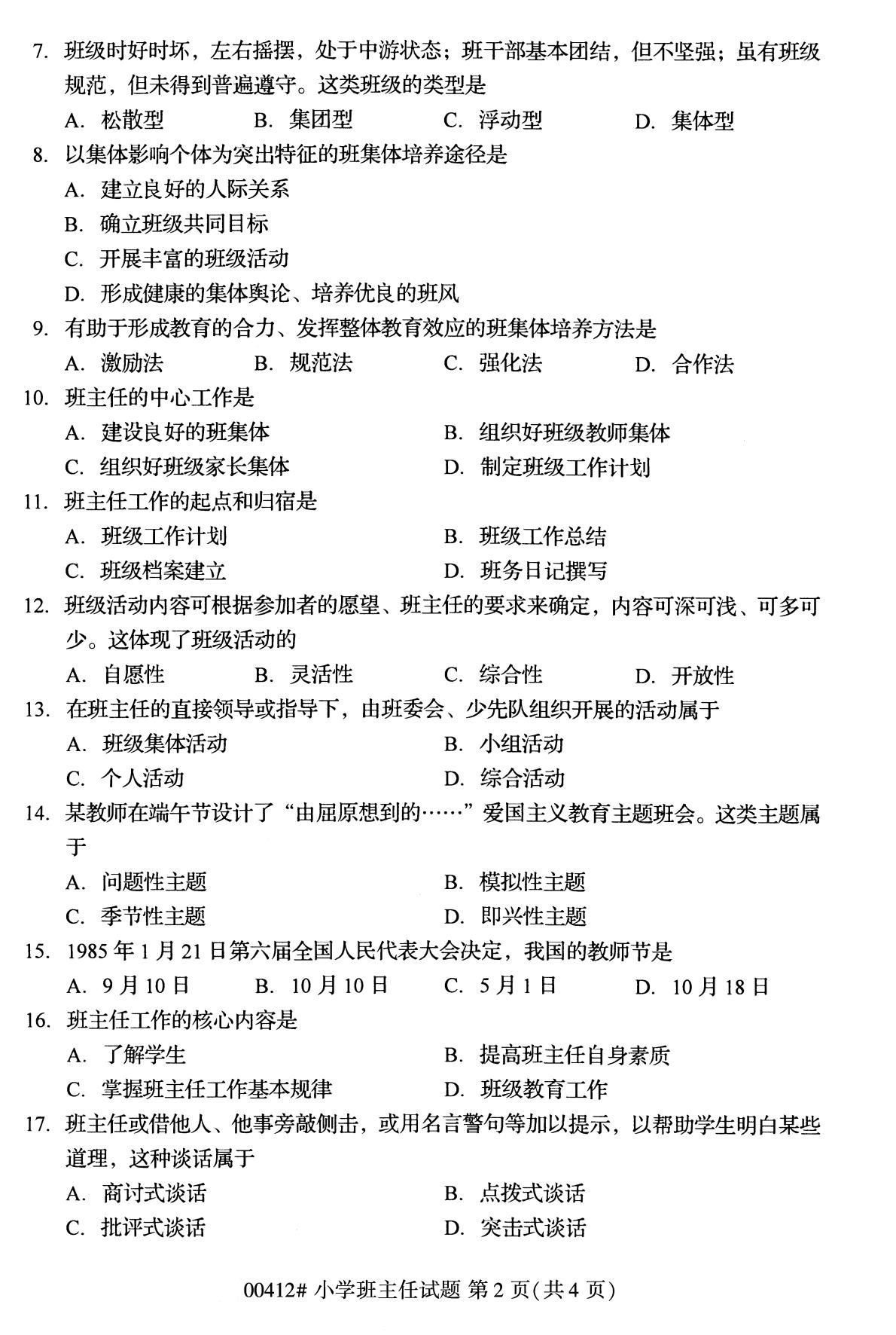
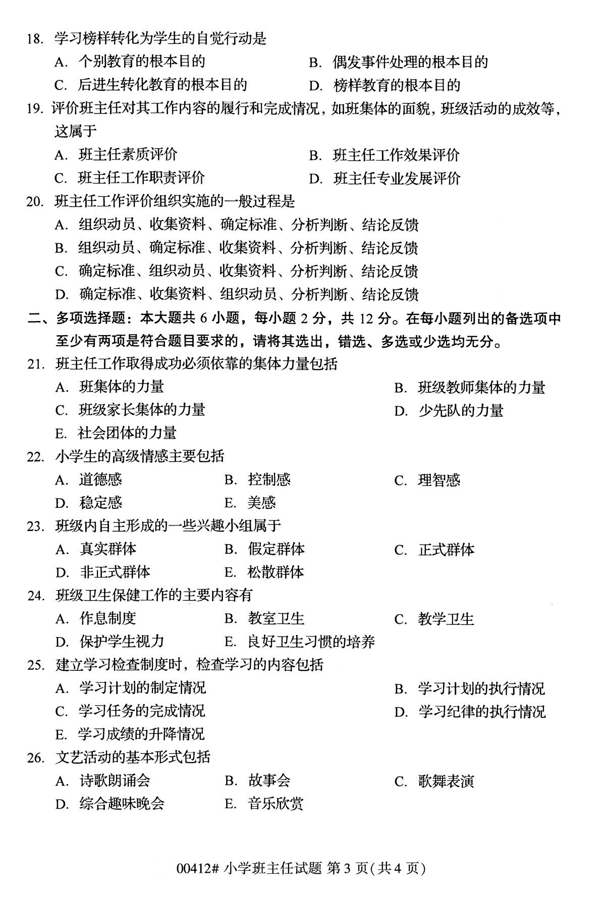
2020年10月全国自考小学班主任(00412)专科试卷
自考在线学习
+问答




天津自考培训报名预约
我已阅读并同意《用户隐私条款》
上一篇:2020年10月全国自考宪法学05679(专科)试卷
下一篇:2020年10月全国自考小学教育心理学(00407)专科试卷
最近更新
- 2025年10月天津自考试卷汇总(整理版) 10-27
- 2025年10月天津自考15040试卷 10-27
- 2025年10月天津自考15042思想品德与法治试卷 10-27
- 2025年10月天津自考艺术概论试卷 10-27
- 2025年10月天津自考英语(二)试卷 10-27
- 2025年10月天津自考《外国文学史》试卷 10-27
- 2025年10月天津自考00539古文史(二)试卷 10-27
- 2025年10月天津自考15043中国近代史纲要试卷 10-27
- 2025年10月天津自考15004马克思主义... 10-27
考试资讯
- 2025年10月天津和平区自考准考证打印入口 10-21
- 2025年10月天津武清区自考准考证打印入口 10-21
- 2025年10月天津北辰区自考准考证打印... 10-21
- 2025年10月天津津南区自考准考证打印入口 10-21
- 2025年10月天津西青区自考准考证打印... 10-21
- 2025年10月天津东丽区自考准考证打印入口 10-17
- 2025年10月天津红桥区自考准考证打印... 10-17
- 2025年10月天津南开区自考准考证打印入口 10-14
- 2025年10月天津河西区自考准考证打印... 10-11
扫一扫加入微信交流群
与其他自考生一起互动、学习探讨,提升自己。
扫一扫关注微信公众号
随时获取自考信息以及各类学习资料、学习方法、教程。
扫码小程序选择报考专业
进入在线做题学习
查看了解自考专业
查询最新政策公告
进入历年真题学习


